Prignitzer Delegation besucht den Partnerkreis Alba in Rumänien

Dritter offizieller Besuch

Die Reise der Prignitzer Delegation bestehend aus 11 Teilnehmern, darunter Kreistagsvorsitzender Harald Pohle, Landrat des Landkreises Prignitz Torsten Uhe, dem erste Beigeordneten des Landrates Christian Müller, der Partnerschaftsbeauftragen des Landes Brandenburg für die Region Centru (RO), Dr. Birgit Schliewenz und acht Prignitzer Fachspezialisten aus den Bereichen Tourismus, Kultur, Archäologie, Wirtschaft, Natur und Umwelt beginnt am 29.08.2021.

Es ist der dritte offizielle Besuch in den Partnerkreis Alba unter der Leitung von Landrat Uhe.Nach der letzten Zusammenkunft im Januar 2020 zum traditionellen Neujahrsempfang in der Prignitz steht der Besuch ganz im Zeichen der Fortsetzung der persönlichen partnerschaftlichen Zusammenarbeit, die auf der 2019 gemeinsam geschlossenen Kooperationsvereinbarung basiert. Während des Besuchs soll jedoch auch der gemeinsame Aktionsplan mit zielgerichteten Handlungsfeldern gespeist werden.

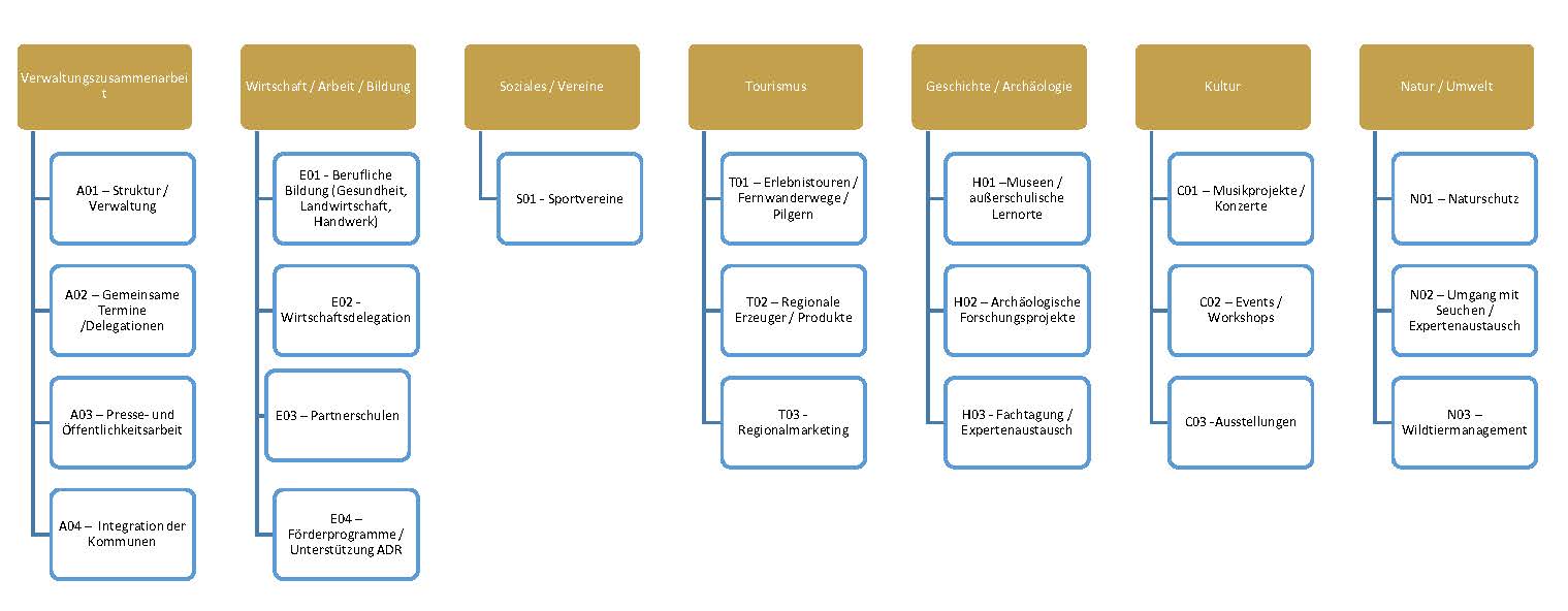
Der Aktionsplan der beiden Kreise gliedert sich in sieben Kategorien mit entsprechenden Subkategorien, die die konkreten Projekte beinhalten.

Der Aktionsplan zoom

Dadurch wurde eine effiziente Basis des Austausches geschaffen. Der Aufbau einer gemeinsamen Struktur für die Zusammenarbeit war eines der ersten Ziele nach der Unterzeichnung der Kooperationsvereinbarung. Der Besuch vom 29.08 -01.09.2021 hatte nun den Zweck, sich auf Projekte entsprechend der Kategorien zu einigen und die nächsten Schritte für die Umsetzung festzulegen.

 

Begrüßung und Vorstellung der Teilnehmer

(v. l.) Präsident des Kreises Alba Ion Dumitrel, Landrates des Landkreises Prignitz Torsten Uhe / Foto: LK Prignitzzoom

Der erste offizielle Termin am 30.08.2021 - die Begrüßung und Vorstellung aller Teilnehmer durch den Präsidenten des Kreises Alba (Vgl. Landrat eines Landkreises in Dtl.) - erfolgte im Gebäude der Kreisverwaltung in der Kreishauptstadt Alba Iulia, an der alle Akteure, sowohl rumänischer als auch deutscher Seite teilnahmen.

Die Botschaft des Präsidenten Ion Dumitrel deckte sich mit dem Ansinnen des Landrates des Landkreises Prignitz Torsten Uhe – Der Neustart der Partnerschaft nach der Pandemie.

Dumitrel betonte, dass eine zielgerichtete Zusammenarbeit im Rahmen des Aktionsplans               angesichts der begrenzten Zeit im Vordergrund stehe: „Wir werden unsere gemeinsame Zeit effizient nutzen. Um unsere Vorhaben umzusetzen, werden wir in den zwei Tagen punktuell auf alle Themen eingehen, um uns danach themenspezifisch vorzuarbeiten. Corona hat die Partnerschaft in der letzten Zeit erschwert, umso mehr freue ich mich, dass wir uns jetzt persönlich wiedersehen können“, begrüßte Dumitrel die Prignitzer Abordnung. Nach der Begrüßung teilte sich die Delegation entsprechend der Fachbereiche auf, um an der spezifischen Zielsetzung zu arbeiten.

 

 

101. Unternehmensbesuch „AXA Porcelaine“

v. l.) Vorsitzender des Kreistages Harald Pohle, Landrat Torsten Uhe / Foto: LK Prignitzzoom

Es folgte der 101. Unternehmensbesuch des Landrates – zum zweiten Mal auf internationalem Terrain.

Der Familienbetrieb „AXA Porcelaine“ startete 1991 mit nur drei Personen in einem kleinen Raum in Alba Iulia, die Porzellanprodukte nach eigenen Entwürfen in Handarbeit herzustellen. Sie produzierten zunächst kunstvoll verzierte Porzellanprodukte, sowohl für kleine Unternehmen als auch für Geschäfte.

Heute - in einem Raum, der mehr als 100 Mal größer ist als der, in dem alles begann – konnte der Betrieb mit viel Leidenschaft und auch mit Hilfe von EU-Fördermitteln zu einer 60-köpfigen Firma heranwachsen, die nicht nur nationale Kunden, sondern auch internationale Exporte verzeichnet.

 

 
Produkte des Betriebes / Foto: LK Prignitz

Mittlerweile verfügt AXA Porcelaine über ein Portfolio von über 1.000 einzelnen Porzellanprodukten. Die meisten von ihnen sind Geschirrprodukte für das Hotel- und Gastronomiegewerbe, allerdings werden auch private Label-Produkte in kleineren Stückzahlen, die von den Kunden am häufigsten nachgefragt werden, angefertigt. Alle Designs sind aus eigener Herstellung und immer noch in Handarbeit. Während der Corona-Pandemie musste das Werk die Mitarbeiterzahl von 60 auf 30 halbieren. Grund waren hauptsächlich die Schließung von Hotel- und Gastronomiegewerbe, wodurch die Nachfrage neuer Produkte zurückging.

Auf Grund der wachsenden Bedürfnisse ihrer Kunden 2010 ging das Unternehmen eine strategische Partnerschaft mit dem französischen Unternehmen Guy Degrenne ein, um umfassende Geschirrlösungen und somit ein umfangreiches Sortiment an Gläsern, Kristallgläsern und Edelstahlbesteck anzubieten. Später ergänzte auch die niederländische Marke Sola ihr Portfolio an Edelstahlbesteck.

 

"Prignitzer Gesetz"

(v. l.) Landrat des Landkreises Prignitz, Torsten Uhe, Nicolae Albu, Präfekt der Nationalregierung Rumäniens, Präsident des Kreises Alba, Ion Dumitrel / Foto: LK Prignitz

Im Folgetermin wurde die politische Struktur in Rumänien und die Funktion des Kreisrates (vgl. Kreistag) vorgestellt. Das rumänische System ist vergleichbar mit der französischen politischen Struktur. Die zentrale Erkenntnis, die daraus gewonnen wurde war, dass durch das Fehlen der Länderebene, was für den Landkreis Prignitz das Land Brandenburg darstellt, eine direktere Politik zur Bundesebene möglich ist und umgekehrt. Zudem werden Finanzierungen eines Kreises, anders als in Deutschland) hauptsächlich durch den Kreisrat (bestehend aus 20 Mitgliedern, Vorsitzender ist der Präsident = Landrat) vorgenommen. Landrat Torsten Uhe betont: „Es besteht eine unterschiedliche Verwaltungsstruktur, wenn wir diese besser verstehen, dann können wir auch besser zusammenarbeiten.“

In diesem Zusammenhang wurden auch die „Prignitzer Gesetze“ erstmalig erwähnt. Der Besuch der Lebenshilfe e. V. mit der rumänischen Delegation im Januar 2020 brachte eine Lösung für den Partnerkreis hervor, die direkt umgesetzt wurde. Das sogenannte “Prignitzer Gesetz“, das vom Ministerium für Arbeit in Rumänien Gesetz Ende August 2021 auf dem Weg gebracht wurde, gestattet den Kreisverwaltungen, soziale Dienste an externe Träger weiter zu vergeben. Diese Aufgaben wie die Fürsorge für sozial benachteiligte Personengruppen (Kinderschutz und Versorgung der älteren Mitbürger in Altenheimen und den Familien) lagen bisher ausschließlich in der Verantwortung und finanziellen Zuständigkeit der Kreisverwaltungen, deren Budgets durch diese Aufgaben bis zu 25% des Gesamthaushaltes ausmachten. Nach dem Vorbild der Lebenshilfe Prignitz e.V. wurde der Druck auf den Haushalt des Kreises Alba auf 15%-18% von zuvor 25% der für diese Aufgaben der bisher in alleiniger Zuständigkeit des Kreises liegender sozialen Aufgaben gesenkt – Einsparung bis zu 10%. Damit erlangt neben der Anpassung des Systems der dualen Ausbildung eine weitere Gesetzesinitiative, die auf dem deutschen Vorbild beruht, landesweite Bedeutung in Rumänien. Beide Initiativen wurden somit auch erstmalig und beispielhaft in der Region Centru realisiert.

 

Smart Village - Gemeinde Ciugud

(v. l.) Lehrerin der „Smart School“ Ciugud, Landrat des Landkreises Prignitz Torsten Uhe / Foto: LK Prignitzzoom

Am Nachmittag besuchten die Vertreter der Kreisverwaltung Prignitz die Gemeinde Gemeinde Ciugud etwa 10 km von der Kreishauptstadt Alba Iulia entfernt. Die Gemeinde besteht aus 6 Dörfern und zählt ca. 3200 Einwohner.

Der Bürgermeister der Gemeinde, Gheorghe Dămian, freute sich sehr über den Besuch aus dem Partnerkreis: „Wir blicken nach Deutschland immer wie zur Sonne“. Er war daher besonders stolz seinen Gästen das Projekt "Smart Village vorzustellen. Nachdem Besuch einer Gemeinde in Bayern, wurde nach diesem Vorbild ein intelligentes und digitales Konzept entwickelt für die Gemeinde Ciugud, das den Alltag der Bürger auf moderne Weise erleichtern soll.


Ein wichtiger Aspekt dabei sei außerdem die Ausbildung der Kinder digitaler zu gestalten. „Bildung und Schule sind das Fundament in jeder Gesellschaft“, so Bürgermeister Dămian. Aus den Dorfschulen der umliegenden Gebiete entstand somit EINE smarte Schule in der Gemeinde. Ebenso wie die Verwaltung ist die Ganztagsschule ausnahmslos papierlos und verfügt über ein smartes System, das zum Beispiel die Beleuchtung und auch die Luftzufuhr reguliert. Warum braucht es eine intelligente Schule auf dem Land? Welche Vorteile bringt dieses Konzept für die Bildung, aber auch für die Gemeinschaft von Ciugud? In einer Zeit, in der die Schulbevölkerung massiv vom Land in die Stadt wandert, müssen dringend Maßnahmen ergriffen werden, um die Qualität und Attraktivität der ländlichen Bildung zu erhöhen. Die intelligente Schule zielt darauf ab, die Bildung anzukurbeln, die Schulergebnisse der Schüler zu steigern, aber auch den Schulabbruch zu verringern und die Politikverdrossenheit zu verringern. Vor allem in der Pandemie erwiesen sich diese digitalen Lösungen als absoluter Vorzug bei der Durchführung des Unterrichts an der Schule.

 
(v.l.) Präsident des Kreises Alba Ion Dumitrel, Mitarbeiter der Kommunalverwaltung Gemeinde Ciugud, Dan Lungu / Foto: LK Prignitzzoom

Im Kern des Projekts geht es allerdings um das Einsparen jeglicher Rohstoffe darunter Human Ressource, Energie und Wasser.


Die Gemeinde setzt dafür auf Klimaschutz und Digitalisierung. Jeder Haushalt in der Gemeinde erhält nicht nur einen kostenlosen Zugang zum Internet, auch E-Mobilität wird durch zentrale kostenlose Ladestationen gefördert. Um auch bürokratisch effektiv zu arbeiten, werden in der Gemeinde seit 11 Jahren alle Dokumente digital abgelegt. Jeder Einwohner erhält eine Karte, auf der all seine Unterlagen verfügbar und somit alle Vorgänge an Automaten an zentralen Orten in der Gemeinde bearbeitet werden können.


Insgesamt flossen 32 Mio. € EU-Fördermittel, davon 1 Mio. In das Projekt „Smart School“, wovon 50% über Kredite eigenfinanziert wurden. Die Gemeinde hat zur langfristigen Umsetzung und Finanzierung des Projekts eine Strategie entwickelt, mit dem Ziel den Zuzug aufs Land attraktiv zu machen.

 

Eine Partnerschaft zwischen der Gemeinde Ciugud und einer Kommune aus dem Landkreis Prignitz wird nun angestrebt.

 

Ausstellungseröffnung

Ausstellungseröffnung / Foto: LK Prignitzzoom

Am frühen Abend des ersten Tages wurde die Ausstellung „Landkreis Prignitz“ vor dem Kulturzentrum „Augustin Bena“ in Alba Iulia eröffnet. Die 22 Poster beinhalten elf charakteristische Highlights der Prignitz sowie die politische Aufteilung des Landkreises und thematisieren damit jede Kommune.

Der Tourismusverband Prignitz e.V. unterstützte die Kreisverwaltung nicht nur bei der Erstellung der Poster, Geschäftsführer Mike Laskewitz übernahm die Vorstellung der Poster bei der Vernissage
 
Der Landkreis Prignitz bedankt sich bei der Packo GmbH und Co. KG Druckerei Koch aus Pritzwalk für die Unterstützung der Delegation durch individuelle und transportsichere Verpackungslösungen. / Foto: LK Prignitzzoom
Der Landkreis Prignitz bedankt sich bei der Packo GmbH und Co. KG Druckerei Koch aus Pritzwalk für die Unterstützung der Delegation durch individuelle und transportsichere Verpackungslösungen. / Foto: LK Prignitz

Präsident Dumitrel betont: „Jedes dieser Bilder steht stellvertretend für einen Bereich in dem wir zukünftig zusammenarbeiten möchten.“. Der Ausstellungsort ist ebenso bedeutend – er repräsentiere: „Wir arbeiten mit den Menschen vor Ort und für die Menschen vor Ort!“. Albas Bürger können zu jeder Zeit die Ausstellung besuchen.


Das Pendant dazu – eine Ausstellung über den Kreis Alba wurde erstmalig beim letzten Besuch der rumänischen Delegation im Januar 2020 im Foyer der Kreisverwaltung in Perleberg eröffnet. Im September wanderte die Ausstellung weiter und wurde für 3 Monate im Eingangsbereich der Bildungsgesellschaft mbH in Pritzwalk präsentiert. Während der Hochphasen der Corona-Pandemie pausierte die Rotation der Ausstellung. Ab April 2022 wird sie jedoch wieder zu sehen sein. Im europäischen Storchendorf Rühstädt stellt das NABU Besucherzentrum im Biosphärenreservat Flusslandschaft Elbe-Brandenburg seine Wände zur Verfügung. Ziel des kulturellen Angebots ist es, in beiden Landkreisen über die Partnerschaft zu informieren und die Kultur des Kreises nahezubringen.

 

Zur offiziellen Eröffnung überreichte Landrat des Landkreises Prignitz Torsten Uhe symbolisch eine Miniaturfigur der Rolandstatue der Kreisstadt Perleberg, die die rumänische Delegation bei ihrem letzten Besuch in der Prigintz besucht hatte.

 

Gedankenaustausch mit der Regionalen Entwicklungsagentur Centru und ihrem Generaldirektor Simion Cretu

v. l. Dolmetscherin und Leiterin einer dt. Schule in Sebes,Verona-Maria Onofrei, Landrat des Landkreises Prignitz, Torsten Uhe, Genraldirektor der ADR Centru, Somin Cretu, Präsident des Kreises Alba Ion Dumitrel, Vize-Präsident des Kreises Alba, Ionut Fulea, Mitarbeiter der ADR Centru / Foto: LK Prignitzzoom

Bei den Gesprächen der Prignitzer Delegation mit Landrat Torsten Uhe und der Regionalen Entwicklungsagentur Centru mit ihrem Generaldirektor Simion Cretu ging es um gemeinsame EU-Projekte, die auf den Weg gebracht werden könnten.


Zum Programm des Besuchs der Prignitzer Delegation im Partnerkreis Alba in Rumänien gehörte am zweiten Tag, am 31.08.2021, ein intensiver Gedankenaustausch mit der Regionalen Entwicklungsagentur Centru und ihrem Generaldirektor Simion Cretu. Die Region Centru umfasst den größten Teil Siebenbürgens und ist eine von acht Entwicklungsregionen in Rumänien, die in Vorbereitung auf den Beitritt zur Europäischen Union 1998 gegründet wurden. Sie existiert als freiwilliger Zusammenschluss von sechs Kreisen, darunter der Kreis Alba. Die Hauptaufgabe besteht darin, regionale Entwicklungsprojekte zu koordinieren und Mittel aus der Europäischen Union zu verwalten. Die Entwicklungsagentur unterhält dafür eine eigene Repräsentanz vor Ort. „Wir teilen den europäischen Gedanken“, so Landrat Torsten Uhe. 


Bettina Kühnast, Leiterin BUND-Besucherzentrum Burg Lenzen (Elbe), die zur Prignitzer Delegation gehört, nutze die Gelegenheit, Projekte aus dem Biosphärenreservat Flusslandschaft Elbe-Brandenburg vorzustellen. Dabei wurden auch gemeinsame Themen erörtert, für die EU-Mittel gemeinsam akquiriert werden könnten.


Geschäftsleiter der Wirtschaftsförderergesellschaft, Uwe Büttner und Christian Müller, 1. Beigeordneter des Landrates, nahmen an weiterführenden Gesprächen statt, in denen gemeinsame Handlungsfelder evaluiert wurden. In der Partnerschaft sind die Schwerpunkte auf Umwelt und Kultur gelegt. ADR Centru ist an ca. 3200 Projekten beteiligt. 2021 beginnt die neue Förderperiode. Im Fokus stehen nun vorwiegend ERASMUS+ Programme für Schüler, aber auch zum Zwecke der Fort- und Weiterbildung für Lehrende. 

 

 

Weitere Treffen

(Reihe unten: v. l.) Leiter der Feuerwehr, Präfekt des Kreises Alba, Landrat des Landkreises Prignitz Torsten Uhe, Präsident des Kreises Alba Ion Dumitrel, (Reihe oben: v. l.) Dolmetscherin und Leiterin einer dt. Schule in Sebes, Verona-Maria Onofrei, Vorsitzender des Kreistages Prignitz Harald Pohle, Katastrophen- und Notfallversorgung, Leiter des Veterinäramtes). / Foto: LK Prignitzzoom

Neben der Projektakquise dient die Partnerschaft auch dem regelmäßigen Expertenaustausch.

Dafür wurde ein Zusammentreffen mit dem Präfekten * des Kreises Alba, Nicolae Albu, Repräsentant der Nationalregierung Rumäniens und Vertretern der Kreisverwaltung Alba aus den Bereichen Katastrophenschutz, Rettungsdienst sowie dem Veterinäramt eingerichtet. Ein Komitee bestehend aus Polizei, Ärzten, Logistik, Kommunikation und dem Präfekten als Vorsitzenden, stellte sich beratend den Fragen des Landrates in Bezug auf die Bewältigung der Corona-Pandemie, die Afrikanische Schweinepest sowie die Koordinierung des Rettungsdienstes und Katastrophenschutzes.

„Zwischen uns liegt zwar eine Entfernung von 1500 Kilometern, wir stehen dennoch vor den selben Herausforderungen und können voneinander lernen “, fasste Landrat Torsten Uhe die Gespräche zusammen. Es wurde vereinbart, einen sofortigen telefonischen Austausch zu organisieren, falls Hilfe benötigt wird. Der Kreis Alba ist übrigens der erste und einzige Kreis Rumäniens, der es geschafft hat, sich vor der Afrikanischen Schweinepest zu isolieren.

„Rumänien ist auf der Überholspur in Europa und der Kreis Alba dem LK Prignitz in einigen Bereichen weit voraus. Mit unserer Partnerschaft haben wir die Chance, voneinander zu lernen und uns zu entwickeln. Und dies nicht nur in Verwaltungsangelegenheiten, sondern in allen Bereichen. Insbesondere nach der Pandemie ist es wichtig, dass wir die Kultur und den Tourismus fokussieren. Und auch Themen wie Naturschutz oder Digitalisierung sind bedeutender denn je. Im Zentrum unserer Arbeit steht jeder einzelne Bürger - Wir können unseren Landkreis optimieren, wenn wir offen sind, von unseren Partnern zu lernen.“, so Landrat Torsten Uhe. Geschäftsführer der Wirtschaftsförderergesellschaft Prignitz, Uwe Büttner befürwortet diese Haltung: „Ich habe die Entwicklung des Landes seit 2007 miterlebt. Wir können nun von hier lernen.“ Vorsitzender des Kreisstages, Harald Pohle bemerkt: „Die Völkerverständigung muss unbedingt weiterhin praktiziert werden.“. Dies bestätigt auch Kreisratsvorsitzender Vasile BUMBU: „Die Distanz zwischen den beiden Kreisen wird immer kleiner.“. Erster Beigeordneter des Landrates, Christian Müller fügt an: „Wir können die digitalen Angebote nutzen, um den regelmäßigen Austausch fortzuführen. So können wir von der Planung in die Umsetzung gelangen.“ Geschäftsleitung Tourismusverband Prignitz e. V., Mike Laskewitz:

„Ich fühle mich hier wie unter Freunden und bedanke mich für die Gastfreundschaft. Unsere Kooperation wird sichtbar - wir schaffen Begegnungen.“

 



* Die Zentralregierung ernennt einen Präfekten für jeden Kreis und für das Munizipium Bukarest. Der Präfekt vertritt die Regierung auf lokaler Ebene und leitet die öffentlichen Dienste der Ministerien und anderer Zentralorgane auf Kreisebene. Ein Präfekt kann einen Akt einer lokalen Behörde blockieren, wenn er ihn für gesetzeswidrig befindet. Die Angelegenheit wird dann durch ein Verwaltungsgericht entschieden. Seit dem 1. Januar 2006 dürfen sie nicht mehr Mitglieder in einer Partei sein. Durch dieses Gesetz soll sichergestellt sein, dass Präfekten professionelle Administratoren sind. (Quelle:  https://de.wikipedia.org/wiki/Politisches_System_Rum%C3%A4niens)

 

© Landkreis Prignitz 


Berliner Str. 49 -  19348 Perleberg -  Telefon: 03876 - 713-0  -   Fax: 03876 - 713-214
Seitenmotiv